APRENDE
Todas las personas somos responsables de nuestros actos y sus consecuencias. Las empresas también deben asumir las consecuencias de sus actividades.
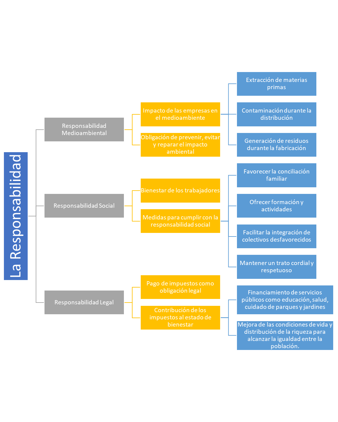
Tipos de responsabilidad de las empresas
Las empresas tienen tres tipos de responsabilidad: medioambiental, social y legal.
🌿 Responsabilidad medioambiental
Todas las empresas afectan al medioambiente de distintas formas:
- Extracción de materias primas: puede modificar el paisaje.
- Transporte de productos: genera contaminación.
- Fabricación de productos: puede producir residuos dañinos para la naturaleza.
✅ Las empresas deben prevenir, reducir y reparar su impacto en el medioambiente.
👥 Responsabilidad social
Detrás de cada empresa hay personas que trabajan en ella. Para cuidar su bienestar, las empresas pueden:
- Facilitar la conciliación familiar (permitir tiempo para la familia).
- Ofrecer cursos y formación para mejorar sus conocimientos.
- Integrar a personas en situación de vulnerabilidad.
- Mantener un trato cordial y respetuoso con los trabajadores.
⚖️ Responsabilidad legal
Las empresas tienen la obligación de pagar impuestos.
💰 ¿Qué son los impuestos?
Es una cantidad de dinero que las personas y empresas pagan al Estado para financiar servicios públicos, como:
- Educación 📚
- Sanidad 🏥
- Parques y jardines 🌳
✅ Los impuestos ayudan a mejorar la calidad de vida de todas las personas y a reducir las desigualdades.
